落户政策与楼市调控三周年:“放”与“限”的博弈
发表日期:2019-11-04推进非户籍人口在城市落户,客观上对房地产会形成一定利好,但这种人口红利正在逐渐减弱。城市之间的人口之争终究是一场零和游戏,随着这些人群住房需求的逐渐消化,市场供需逆转不可避免。
2016年的“9·30”,对于楼市来说可谓一个历史性的转折点。北京(楼盘)率先出台的“9·30”新政吹响了新一轮房地产调控的集结号,不到一个月时间,就有北京、上海(楼盘)、广州(楼盘)、深圳(楼盘)、天津(楼盘)、苏州(楼盘)、成都、郑州(楼盘)、无锡(楼盘)、济南(楼盘)、合肥(楼盘)、武汉(楼盘)、佛山(楼盘)、南宁、南京(楼盘)、厦门(楼盘)、珠海(楼盘)、佛州、惠州(楼盘)、南昌(楼盘)等22个大中城市发布了楼市调控新政,此后政策不断加码,房地产进入一个漫长的调控周期。
与楼市的“9·30”调控就在同一天,2016年9月30日国务院办公厅印发《推动1亿非户籍人口在城市落户方案》的通知,通知要求,“十三五”期间,城乡区域间户籍迁移壁垒加速破除,配套政策体系进一步健全,户籍人口城镇化率年均提高1个百分点以上,年均转户1300万人以上。到2020年,全国户籍人口城镇化率提高到45%。
一边是调控政策的“限”,一边是落户政策的“放”,收放之间考验着地方政府的调控智慧。
户籍制度之变
落户政策的调整放松,源于城镇化加速与户籍制度之间的矛盾愈发突出,人户分离严重。从城镇化指标可见,常住人口的城镇化率明显高于户籍人口的城镇化率水平。2012年我国常住人口城镇化率达到52.57%,而户籍人口城镇化率仅为35.29%,二者相差17.28个百分点;到2014年常住人口城镇化率达到54.77%,而户籍人口城镇化率仅为37.1%,差距拉大到17.67个百分点,人户分离现象愈发严重。
2014年3月,国务院颁布《国家新型城镇化规划(2014~2020)》,规划强调,要有序推进农业转移人口市民化,提出要统筹推进户籍制度改革与基本公共服务均等化,实施差别化的落户政策。并提出,到2020年常住人口城镇化率达到60%左右,户籍人口城镇化率达到45%左右。这是中央颁布实施的首个城镇化规划。
2016年9月30日,国务院办公厅印发《推动1亿非户籍人口在城市落户方案》,再次为户籍人口城镇化提供了政策支持。方案提出,在拓宽落户通道方面,全面放开放宽重点群体落户限制,除极少数超大城市外,全面放宽农业转移人口落户条件。调整完善超大城市和特大城市落户政策,重点解决符合条件的普通劳动者落户问题。调整完善大中城市落户政策。
2018年10月11日,国家发改委根据进度安排,开展了对《推动1亿非户籍人口在城市落户方案》落实情况的督察。
2019年4月8日,国家发改委印发《2019年新型城镇化建设重点任务》提出,突出抓好在城镇就业的农业转移人口落户工作,推动1亿非户籍人口在城市落户目标取得决定性进展,培育发展现代化都市圈,推进大城市精细化管理,支持特色小镇有序发展,加快推动城乡融合发展,实现常住人口和户籍人口城镇化率均提高1个百分点以上。同时还明确,城区常住人口100万~300万的Ⅱ型大城市要全面取消落户限制;城区常住人口300万~500万的Ⅰ型大城市要全面放开放宽落户条件,并全面取消重点群体落户限制。超大特大城市要调整完善积分落户政策,大幅增加落户规模、精简积分项目,确保社保缴纳年限和居住年限分数占主要比例。
2019年9月,国家发改委在广东东莞(楼盘)召开现场推进会强调,在重点地区全面落实1亿非户籍人口在城市落户政策,并于今年年底取得决定性进展,切实提高农业转移人口市民化质量。
从统计数据的变化可以看出,推动1亿非户籍人口在城镇落户进展明显。常住人口城镇化率从2014年的54.77%提升到2018年末的59.58%,户籍人口城镇化率从2014年的37.1%提高到2018年末的43.37%。两者差值从17.67个百分点缩小到16.28个百分点。中国社科院10月29日发布的《经济蓝皮书》预计,到2019年末中国常住人口城镇化率将突破60%,提前完成任务目标。


地方政府之策
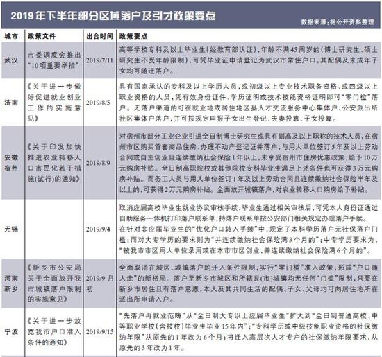
中央政策层面大力推动城镇化及非户籍人口落户城市,地方政府也积极响应。从2017年开始,越来越多的城市出台放松落户和引进人才政策,将落户政策调整直接演变为一轮又一轮的抢人大战。
对于一线城市来说,由于城市容量饱和,争抢的目标是高精尖人才。例如北京对获得一定规模创业投资的创业人才及其核心团队、投资资金达到一定规模且市场贡献突出的投资管理运营人才及其核心团队、高新技术企业以及文化创意领军企业骨干、创新创业中介服务人才及其核心团队等优先办理引进。上海提出对五类人满足相关要求的可直接落户:一是创业人才,二是创新创业中介服务人才,三是风险投资管理运营人才,四是企业高级管理和科技技能人才,五是企业家。另外,对于重点区域的人才需求重点实施人才引进,例如2019年9月上海临港(600848,股吧)新片区和10月北京通州推出的针对性人才引进计划。
一线城市人口饱和,二线城市则成为拼杀最为激烈的人才引进主战场。2017年以来,各大城市纷纷出台引进人才和落户政策,门槛越来越低。例如西安(楼盘):具有本科(含)以上学历的,不受年龄限制;具有本科(不含)以下学历的,年龄在45周岁(含)以下。杭州(楼盘):年龄35周岁以下的全日制大学专科(含高职)学历及45周岁以下全日制本科学历人才,在杭工作并由用人单位正常缴纳社保的,可申请办理落户。成都:全日制普通大学本科及以上学历,年龄在45周岁以下可直接落户。重庆(楼盘):专科以上或取得初级以上职称即可落户,不受在渝务工、就业年限和缴纳社保年限的限制、没有年龄限制,直系亲属还可以随迁。郑州:中专以上即可落户。长沙(楼盘):35周岁以下(含)具有全日制本科及以上学历的应(往)届高等院校毕业生可直接落户。宁波(楼盘):大专及以上应届毕业生可先落户后就业,大专工作1年即可无房落户。合肥:大专以上即可直接落户。石家庄(楼盘):零门槛。简言之,几乎所有的二线城市均加入“抢人大战”的战团。人口增长导致楼市供需矛盾加剧,这也成为部分二线城市房价非理性上涨的直接诱因。从最近一年来的房价统计数据看,房价涨幅居前的多为人口政策比较激进的二三线城市。
楼市调控反思
房地产市场发展短期看金融,中期看土地,长期看人口。人口作为城市发展和房地产市场稳定的重要支撑,直接带来楼市需求。但人口的过度增长,也为房地产市场带来调控压力。在引人才和稳楼市之间,城市政府还需谨慎拿捏。
首先,从政府角度要坚持房地产调控不动摇,不要过度依赖房地产。7月30日的政治局会议明确提出,“不将房地产作为短期刺激经济的手段”,城市政府也应如此。要戒除房地产“依赖症”,注重产业发展,有针对性地引进人才,而不是盲目地刺激楼市住房需求,主观上将落户政策与刺激房地产挂钩,例如购房落户、购房奖励,借人才引进政策突破限购等。
其次,落户政策要与城市的承载力相适应。吸引人才不仅仅靠一味降低落户门槛甚至落户奖励,更重要的是考虑城市发展需求和承载力,例如城市基础设施,就业环境,住房保障,医疗、教育配套等供给能力。盲目引进人口一方面为城市带来负担,另一方面也难以保障人才的长期稳定留住。
最后,从业界和媒体角度看,对于落户政策对房地产的刺激不可过度解读。从最近一些城市出台引进人才和落户政策的反应来看,业界和媒体普遍存在过度解读的现象。例如10月24日海南(楼盘)出台户籍制度改革实施方案,取消落户限制,即被媒体解读为“取消限购”。10月15日天津部分区域鼓励人才来津工作的举措亦被解读为“放松限购”。户籍制度改革和城镇化的推进是大势所趋,吸引人才是城市发展所需,过度解读既不客观也不可取。
总体上看,推进非户籍人口落户和城镇化,客观上创造了楼市需求,对房地产会形成一定的利好,但这种人口红利正在逐渐减弱。城市之间的人口之战终究是一场零和游戏,随着非户籍人口住房需求的逐渐消化,市场供需逆转不可避免。或许不久的将来,房地产调控的方向就会从“防过热”转向“防过冷”。

上一篇: 上海虹口20.4亿挂牌商住地 租赁住宅面积占20%
下一篇: 中国投资客青睐的迪拜,全球第一高楼套牢上千投资客
- 月薪三万的一道智商测试题
- 高管薪酬增两成 房地产业集...
- 东莞高管平均年薪60万
- 巧妙应对各层面试官
- 建筑农民工在合肥有了免费培...
- 工作当中常遇到的劳动法律问...
- 获取高薪职位的几个窍门
- 上海迪士尼乐园今日正式开工...
- 圈定16省市 国务院督查楼市...
- 限购令当头 房产用人需求仍...
- 1分钟自我介绍 紧记注意身体...
- HR招聘面试的STAR技巧
- “绿色”环保建筑设计(组图)...
- 美国举办摩天楼设计大赛 创...
- 国务院督查进程近半 各地房...
- 访谈知名房地产集团人力资源...
- 重庆梁平220亩地打造新区体...
- 世界九大未建成超级建筑(组...
- 广东深圳第一高楼全球征集梦...
- ECOLAND易兰担纲“长白山国...







